

“西安热到全国第一了”
“北京出门像被牛舔了一口”
“东北大学生热到睡不着觉”……
夏天似乎才刚开始不久,
高温新闻就开启了刷屏模式。

自6月以来,西安已出现多轮高温天气,还是24小时不间断的程度——白天最高温度在37℃-40℃,晚上最低温度也至少在30度以上。
就连东北也无法幸免:哈尔滨35度,长春36度,甚至漠河都预报了37度。
在将近40度的高温下,放在室外尤其是屋顶的环保设备正面临着严峻的考验...…

环保设施中常见引火源:明火(动火作业、烟蒂)、 高温(催化燃烧、电镀槽加热棒)、 电火花(电气线路、用电设备)、活性炭自燃等。

此前,湖州安吉某企业内部环保设备发生火灾,未造成人员伤亡。经调查,起火原因为活性炭过滤箱故障导致内部温度过高引发火灾。
2024年2月石家庄某化工有限公司在VOCs治理设施改造过程中发生闪爆,造成2人死亡、3人受伤,事故直接经济损失约299万元。经调查,事故直接原因是VOCs治理设施升级改造过程中,有机废气无组织排放,与空气混合形成爆炸性气体环境,被违规动火产生的焊接火花引燃,造成爆炸。
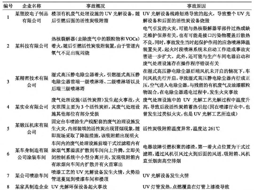
下表以工业企业密集分布的某区为研究对象,搜集整理了该区近年来企业发生的10起典型有机废气火灾事故案例,分析事故原因并总结演变过程。
表1 典型有机废气火灾事故案例事故过程和调查原因



环保设施管道往往连通整个建筑,分隔不好容易造成火灾短时间大范围蔓延;环保设施中的废气收集处理设施管材和设备大多本身可燃,内壁附着大量可燃油脂等,安装、维护、拆除时遇动火作业极易引发火灾

企业环保设备并不是安装完毕后 就一劳永逸
在生产经营的过程中
需专业人员定期的检查和维护
及时消除安全隐患

如何预防此类火灾的发生
1.企业安装环保设备时,禁止占用消防车通道。
2.环保设备应加装有独立供电回路的自动灭火设施和火灾自动报警设施、环保设备通向厂区内部的管道内加装阻火阀。
3.企业消防安全负责人和消防安全管理人应落实主体责任意识,定期对员工开展消防安全知识培训工作。
4.企业应委托设备厂家或专业的第三方服务机构,定期开展设备检测及维护保养,确保设备运行安全无隐患。
5.在明显部位公示环保设备的名称、生产物质、运行原理(标明吸附式、过滤式等)。
6.针对此类设备火灾特点,定期开展灭火预案编制更新、消防安全演练工作。
来源:长三角VOCs治理产学研用联盟
免责声明:本账号推送的所有文章、图文、视频皆出于传递信息、方便交流之目的,其内容的版权属原作者所有。本网转载,并不代表本网观点,若您对本公众号转发的内容有任何异议或涉及版权问题,请及时联系我们,以便迅速采取适当措施处理。
联系电话:199-9125-0064
